BADANIA I POMIARY ELEKTRYCZNE

POMIARY I BADANIA OŚWIETLENIA AWARYJNEGO I EWAKUACYJNEGO

Na stronie przedstawię wymagania zawarte w aktach prawnych oraz normach dot. oświetlenia awaryjnego. Poruszę w nim również aspekty dotyczące wykonywania pomiarów natężenia oświetlenia awaryjnego oraz najczęstszych problemów, z jakimi zmagają się pomiarowcy.

  1. Wprowadzenie

W obecnych czasach nie wyobrażamy sobie życia bez oświetlenia elektrycznego. Światło odgrywa w naszym życiu ogromną rolę. Pozwala „wydłużyć dzień”, z pozytywnymi i negatywnymi tego skutkami. Jesteśmy tak przyzwyczajeni do sztucznego oświetlenia, że nie zdajemy sobie sprawy, jakie zagrożenia niesie za sobą jego brak. W związku z zawodnością oświetlenia elektrycznego – wynikającą najczęściej z zaniku napięcia zasilającego należało stworzyć system chroniący przed skutkami jego braku. Aby zapobiec niespodziewanym zanikom światła, a tym samym uniknąć efektu paniki w ogólnodostępnych obiektach, w których może przebywać duża liczba osób stosuje się oświetlenie awaryjne. Oświetlenie awaryjne, to dodatkowe źródła energii, zasilające wybrane oprawy oświetlenia podstawowego lub specjalnie do tego celu przewidziane oprawy.

  1. Zakres zastosowania

Instalacje oświetlenia awaryjnego powinny być projektowane we wszystkich obiektach budowlanych, w których zanik napięcia w elektrycznej sieci zasilającej może spowodować zagrożenie życia lub zdrowia ludzi, poważne zagrożenie środowiska, a także znaczne straty materialne. W prawodawstwie obwiązującym na terytorium państwa polskiego najważniejszymi dokumentami są ustawy i rozporządzenia, gdyż one obligują wykonawców do wykonywania prac pomiarowych w określony sposób. W przypadku obszaru oświetlenia awaryjnego jest to Rozporządzenie Ministra Infrastruktury z dnia 12 kwietnia 2002r. Dz. U. 75 poz. 690 z późniejszymi zmianami – Rozporządzenie Ministra Infrastruktury z dnia 12 marca 2009r Dz.U. Nr 56 poz. 461 oraz Rozporządzenia Ministra Infrastruktury z dnia 10 grudnia 2010r. Dz.U. Nr 239 poz. 1597). Rozporządzenia odwołują się do normy PN-EN 1838 [1]. W Polsce stosowanie rozporządzenia jest obligatoryjne, zaś stosowanie normy jest dobrowolne. I tak czas działania oświetlenia ewakuacyjnego powinien być dostosowany do warunków występujących w obiekcie budowlanym, lecz nie może być krótszy niż 1 godzina od momentu załączenia wg. normy (PN-EN 1838) i 2 godzin od momentu zaniku oświetlenia podstawowego wg. rozporządzenia Ministra Infrastruktury (§ 181 ust. 5). Treść pierwotna Rozporządzenia została zmieniona poprzez Rozporządzenie Ministra Infrastruktury z dnia 12 marca 2009 r. zmieniające rozporządzenie w sprawie warunków technicznych, jakim powinny odpowiadać budynki i ich usytuowanie na „Awaryjne oświetlenie ewakuacyjne powinno działać przez co najmniej 1 godzinę od zaniku oświetlenia podstawowego.” Zatem należy przyjąć czas świecenia oświetlenia ewakuacyjnego równy nie mniej niż 1 godzinę. W normie PN-EN 1838. Zastosowanie oświetlenia. Oświetlenie awaryjne. określono minimalne wartości, które powinny spełniać systemy oświetlenia awaryjnego. Odwołuje się ona do innych norm, np. PN-EN 50172:2005. Systemy awaryjnego oświetlenia ewakuacyjnego [2] precyzującej instalacje oświetlenia ewakuacyjnego, czy PN-EN 60598-2-22:2004. Oprawy oświetleniowe. Część 2-22: Wymagania szczegółowe. Oprawy oświetleniowe do oświetlenia awaryjnego [3].

Z mocy prawa oświetlenie ewakuacyjne należy stosować:
– W pomieszczeniach:

  • widowni kin, teatrów i filharmonii oraz innych sal widowiskowych,
  • audytoriów, sal konferencyjnych, lokali rozrywkowych oraz sal sportowych przeznaczonych dla ponad 200 osób,
  • wystawowych w muzeach,
  • o powierzchni ponad 1000 m2 w garażach oświetlonych wyłącznie światłem sztucznym.

– Na drogach ewakuacyjnych:

  • z pomieszczeń wymienionych w powyższym punkcie,
  • oświetlonych wyłącznie światłem sztucznym,
  • w szpitalach i innych budynkach przeznaczonych przede wszystkim do pobytu ludzi 
  • o ograniczonej zdolności poruszania się,
  • w wysokich i wysokościowych budynkach użyteczności publicznej i zamieszkania zbiorowego.

– W budynkach tymczasowych, jeżeli są przeznaczone na cele widowiskowe lub inne zgromadzenia ludzi.

  1. Rodzaje i cele oświetlenia awaryjnego

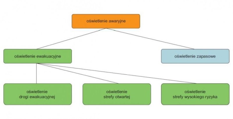
Oświetlenie awaryjne, którego ogólnym celem jest zapewnienie bezpiecznego wyjścia z miejsca pobytu, podczas zaniku normalnego zasilania, powinno być zasilane z niezależnego źródła zasilania. Według normy PN-EN 1838 oświetlenie awaryjne obejmuje: awaryjne oświetlenie ewakuacyjne i oświetlenie zapasowe, (rys.1)

Rys. 1. Rodzaje oświetlenia awaryjnego, wg normy PN-EN1838:2013


3.1. Awaryjne oświetlenie ewakuacyjne można podzielić na:

3.1.1. Oświetlenie dróg ewakuacyjnych.

Jego celem jest zapewnienie bezpiecznego opuszczenia miejsca pobytu, a także zapewnienie widoczności oraz łatwe zlokalizowanie i zastosowanie sprzętu pożarowego
i sprzętu bezpieczeństwa. Oświetlenie dróg ewakuacyjnych powinno być tak zaprojektowane, aby uszkodzenie nawet jednej oprawy świetlnej nie spowodowało iż droga stanie się ciemna.

Wymagania:

W przypadku dróg ewakuacyjnych o szerokości do 2 m, natężenie oświetlenia na podłodze względem środkowej linii drogi ewakuacyjnej (osi) nie powinno być mniejsze niż 1 lx, a na centralnym pasie drogi – obszar obejmujący nie mniej niż połowę szerokości drogi – natężenie oświetlenia powinno stanowić, co najmniej 50% podanej wartości, (rys. 2). Również istotne jest zachowanie równomierności oświetlenia i wymagane jest, aby stosunek maksymalnego do minimalnego natężenia oświetlenia wzdłuż środkowej linii drogi ewakuacyjnej nie powinien być większy niż 40:1.

Ud=Emin/Emax (1)

Jeśli punkty pierwszej pomocy oraz urządzenia przeciwpożarowe i przyciski alarmowe nie znajdują się na drodze ewakuacyjnej ani w strefie otwartej, to powinny one być tak oświetlone, aby natężenie oświetlenia na podłodze w ich pobliżu wynosiło co najmniej 5 lx. Minimalna wartość wskaźnika oddawania barw (Ra) zastosowanych źródeł światła powinna wynosić nie mniej niż 40.

Rys. 2. Wyznaczenie środka drogi oraz pasa środkowego

Czas:

Minimalny czas stosowania oświetlenia na drodze ewakuacyjnej według PN-EN 1838 w celach ewakuacji powinien wynosić 1 godzinę, przy czym 50% wymaganego natężenia oświetlenia powinno być wytworzone w ciągu 5 s, a pełny poziom – w ciągu 60 s.

3.1.2. Oświetlenie strefy otwartej, (np. sala gimnastyczna, hol, aula)

Celem oświetlenia strefy otwartej jest ograniczenie prawdopodobieństwa paniki, ułatwienie rozpoznania kierunków ewakuacji i umożliwienie bezpiecznego ruchu osób w kierunku dróg ewakuacyjnych. Oświetlenie to jest stosowane w strefach o nieokreślonych drogach ewakuacyjnych w halach lub w obiektach o powierzchni podłogi większej niż 60 m2 lub w mniejszych, jeżeli istnieje dodatkowe zagrożenie wywołane obecnością dużej liczby osób. 

Wymagania:

Wartość natężenia oświetlenia awaryjnego strefy otwartej nie powinna być mniejsza niż 0,5 lx na poziomie podłogi używanej podczas normalnej aktywności z wyjątkiem wyodrębnionego pasa obwodowego o szerokości 0,5 m, przy zachowaniu równomierności nie mniejszej niż 1:40, (1). Zaleca się, aby przeszkody występujące na wysokości do 2 m (mierzonej od podłogi) były również oświetlone. A także minimalna wartość wskaźnika oddawania barw (Ra) zastosowanych źródeł światła powinna wynosić nie mniej niż 40.

Czas:

Minimalny czas stosowania oświetlenia w celu ewakuacji powinien wynosić 1 godzinę, przy czym w strefie otwartej 50% wymaganego oświetlenia powinno być wytworzone w ciągu 5 s, a pełny poziom – w ciągu 60 s. 

3.1.3. Oświetlenie strefy wysokiego ryzyka, (miejsca pracy o szczególnym zagrożeniu)

Jego celem jest zwiększenie bezpieczeństwa osób biorących udział w potencjalnie niebezpiecznym procesie lub znajdujących się w potencjalnie niebezpiecznej sytuacji, a także umożliwienie właściwego zakończenia działań i przemieszczenia się osób w kierunku drogi ewakuacyjnej. Do miejsc pracy o szczególnym zagrożeniu można by zaliczyć roboty budowlane, prace na wysokości, a także prace z użyciem materiałów niebezpiecznych.

Wymagania:

W strefach wysokiego ryzyka natężenie oświetlenia awaryjnego na płaszczyźnie odniesienia nie powinno być mniejsze niż 10% eksploatacyjnego natężenia oświetlenia wymaganego dla danych czynności, jednakże nie powinno być mniejsze niż 15 lx. Należy wyeliminować efekt stroboskopowy. Równomierność natężenia oświetlenia w strefie wysokiego ryzyka nie powinna być większa niż 10:1.

Ud=Emin/Eśr (2)

Projektując takie oświetlenie należy brać pod uwagę system konserwacji, ponieważ wymagane jest eksploatacyjne natężenie oświetlenia, czyli takie, poniżej którego nie dopuszcza się spadku natężenia oświetlenia.

Czas:

Minimalny czas pracy oświetlenia strefy wysokiego ryzyka jest czasem, w którym przy danym procesie występuje zagrożenie dla ludzi. Ustalany jest indywidualne przez pracodawcę. Oświetlenie to powinno zapewniać 100% wymaganego natężenia oświetlenia po 0,5 s od uruchomienia.

3.2. Oświetlenie zapasowe

Oświetlenie zapasowe, czyli część oświetlenia awaryjnego, umożliwiające kontynuację normalnych czynności. Może być stosowane jako oświetlenie ewakuacyjne, jednak musi spełniać wszystkie wymogi jak dla oświetlenia ewakuacyjnego zgodne z PN-EN 1838. Jeżeli przy oświetleniu zapasowym natężenie oświetlenia jest mniejsze od minimalnego poziomu przy oświetleniu podstawowym, wówczas to oświetlenie można wykorzystać tylko do zakończenia czynności lub przerwania prac.

3.3. Do podstawowych definicji związanych z oświetleniem awaryjnym zaliczyć należy:

– Wyjście awaryjne: wyjście przewidziane do użytku podczas awarii.
– Znaki bezpieczeństwa: znak przekazujący ogólną informację dotyczącą bezpieczeństwa, uzyskaną przez kombinację barwy i kształtu oraz szczegółową informację dotyczącą bezpieczeństwa przez dodanie symbolu graficznego lub tekstu. Rozróżniane są znaki:

Znak bezpieczeństwa oświetlony zewnętrznie: znak oświetlony, (gdy jest to wymagane) przez zewnętrzne źródło światła, (rys. 3).

Rys. 3. Znak bezpieczeństwa oświetlony zewnętrznie.

 

Znak bezpieczeństwa oświetlony wewnętrznie: znak oświetlony, (gdy jest to wymagane) przez wewnętrzne źródło światła, (rys. 4).

Rys. 4. Znak bezpieczeństwa oświetlony wewnętrznie


Wymagania:

Luminancja każdej części barwnej znaku powinna wynosić co najmniej 2 cd/m2 we wszystkich kierunkach widzenia mających znaczenie dla bezpieczeństwa. Stosunek maksymalnej do minimalnej luminancji zarówno białych, jak i barwnych części znaków bezpieczeństwa nie powinien być większy niż 10:1. Natomiast stosunek luminancji części białej znaku do luminancji części barwnej znaku nie powinien być mniejszy niż 5:1 i większy niż 15:1.

Czas:

Znaki powinny być oświetlone w taki sposób, aby w ciągu 5 s osiągały luminancję o wartości 50% wymaganej luminancji, a w ciągu 60 s osiągały luminancję o wartości wymaganej.
Maksymalna odległość widzenia znaków oświetlonych wewnętrznie należy wyznaczyć z równania:

l=z*h (3)

gdzie:

l – odległość obserwacji,
z – jest zmienną zależną od sposobu oświetlenia znaku i przyjmuje wartości:

  • 100 – dla znaków oświetlonych zewnętrznie,
  • 200 – dla znaków oświetlonych wewnętrznie,

h – wysokość znaku.

Zaleca się, by znak bezpieczeństwa ze względu na dobrą widzialność był montowany nie wyżej niż 20° powyżej poziomu wzroku.

Rys. 5. Odległość obserwacji – schemat

  1. Wykonywanie badań

Pomiary oświetlenia ewakuacyjnego wykonuje się w miejscach oznaczonych, jako droga ewakuacyjna. Zgodnie z normą PN-EN 1838 droga ewakuacyjna powinna być na całej jej długości oświetlona światłem o natężeniu min. 1 lx. Dobierając punkty pomiarowe zaleca się przyjąć odległości pomiędzy nimi od ok. 1 m do 2 m. A także zasadę, że im więcej punktów pomiarowych tym wynik pomiarowy będzie wiarygodniejszy. W przypadku dróg o szerokości do 2 m natężenie oświetlenia należy badać na podłodze wzdłuż środka drogi oraz w centralnym pasie, który stanowi co najmniej połowę szerokości drogi. Natomiast w sytuacji, gdy drogi ewakuacyjne są szersze niż 2 m, można je podzielić na kilka dróg o szerokości 2 m, drogę ewakuacyjną poprowadzić środkiem, a obszar nią nie objęty jako strefę otwartą lub potraktować całą przestrzeń jako strefę otwartą.
W strefach wysokiego ryzyka eksploatacyjne natężenie oświetlenia badamy na wybranej płaszczyźnie oznaczonej jako strefa niebezpieczna. Ponadto w strefach wysokiego ryzyka należy sprawdzić czas zadziałania oświetlenia awaryjnego. Jego pełne wymagane natężenie oświetlenia powinno być zapewnione w ciągu 0,5 s.

Badanie natężenia oświetlenia awaryjnego wykonuje się na płaszczyźnie odniesienia (roboczej), – na wysokości podłogi, czy schodów.

Tab. 1. Wartości eksploatacyjnego natężenia oświetlenia ewakuacyjnego wg. Normy PN-EN 1838

*- ze względu na konieczność rozpoznawania barw minimalna wartość wskaźnika oddawania barw Ra zastosowanych źródeł światła nie może być mniejsza niż 40, a oprawy oświetleniowe nie mogą wpływać na zmianę tej wartości

Jak często należy wykonywać pomiar natężenia oświetlenia awaryjnego?

Zgodnie z Rozporządzeniem Ministra Spraw Wewnętrznych i Administracji z dnia 7 czerwca 2010 r. w sprawie ochrony przeciwpożarowej budynków, innych obiektów budowlanych i terenów (Dz.U nr 109 z dnia 7 czerwca 2010 r. poz. 719) oświetlenie awaryjne należy do urządzeń p.poż i zgodnie z tym wszystkie urządzenia p.poż powinny być poddawane przeglądom technicznym i czynnościom konserwacyjnym nie rzadziej niż raz w roku i muszą spełniać wymagania Polskich Norm.
Ponadto należy pamiętać, iż pomiary oświetlenia awaryjnego należy wykonywać odpowiedniej klasy luksomierzem, gdyż mamy do czynienia z bardzo małymi wartościami natężenia oświetlenia. Toteż użyty miernik musi mieć możliwość mierzenia takich wartości. Podobnie w strefach wysokiego ryzyka, gdzie konieczne jest sprawdzenie równomierności natężenia oświetlenia z bardzo dużą rozdzielczością. Ponadto luksomierz powinien posiadać aktualne świadectwo wzorcowania, które potwierdzi sprawność urządzenia i spełnienie przez niego deklarowanych poziomów niepewności widmowej i podstawowej, gdyż ogniwo fotoelektryczne będące czujnikiem starzeje się w czasie, dlatego powinno być poddawane okresowej kontroli metrologicznej. Miernik powinien mieć tolerancję błędu nieprzekraczającą 10%. W ofercie firmy Sonel, znajdują się profesjonalne modele z możliwością pomiarów najmniejszych wartości LXP-10A oraz LXP-10B.

4.1. Dokumentacja powykonawcza

Nie ma przepisów regulujących formy dokumentacji powykonawczej z badania oświetlenia. Należy jednak zachować pewne minimum, jeżeli chodzi o treść, które pozwoli na jednoznaczną ocenę wykonanych badań. Wykonawca pomiarów może posłużyć się gotowymi szablonami lub użyć programów komputerowych do wykonania protokołu z badań. Jednym z zalecanych programów to program Foton, opracowany przez firmę DASL Systems przy współpracy z Sonel S.A. Program przeznaczony jest dla osób wykonujących badania natężenia oświetlenia, pozwalający na wykonanie protokołów pomiarowych.

5. Podsumowanie

Oświetlenie awaryjne spełnia ważną rolę w zapewnieniu bezpiecznego użytkowania budynków oraz innych obiektów. Należy ono do urządzeń przeciwpożarowych. Ponieważ instalacja oświetlenia ewakuacyjnego jest częścią instalacji oświetlenia awaryjnego, wszystkie urządzenia przeciwpożarowe powinny być poddawane przeglądom, co najmniej raz w roku, oraz spełniać wymagania polskich norm.
Awaryjne oświetlenie ewakuacyjne jest bardzo istotne szczególnie w pomieszczeniach użytkowanych przez dużą liczbę osób, jak sale kinowe, czy sale teatralne, gdzie przy wyłączonym oświetleniu podstawowym należy instalować oświetlenie dodatkowe zasilane dopuszczalnym długotrwale bezpiecznym napięciem. Ma ono na celu uwidaczniać przeszkody architektoniczne, takie jak schody, wysokie progi. Zatem awaryjne oświetlenie ma na celu zapobieganie panice i bezpieczną ewakuację z pomieszczeń lub stref zagrożonych.

 

Zapraszamy do skorzystania z naszych usług

Przewijanie do góry
ZADZWOŃ